Atlas’ Marketing efforts began January 2, 2018. And nearly 13 months later,
I can honestly say what Jerry Garcia has been telling us for years …
“What a long, strange trip it’s been.”
Keep in mind that for the first few months, Marketing was inundated by RFPs.
ABBOTT CANADA RFP
BIC RFP
Bridgestone RFP
Unilever RFP
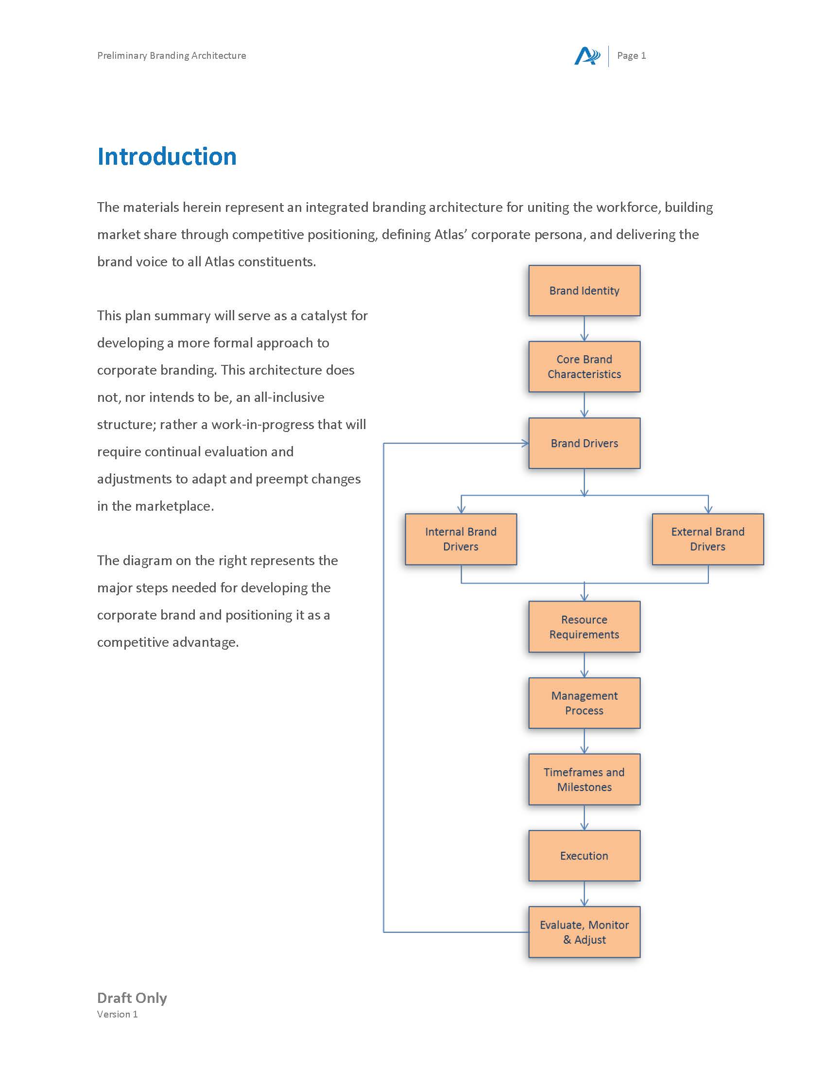
Next, we created a very high-level branding road map.
“Companies must view corporate branding as a business process – one that is planned, strategically focused and integrated throughout the organization. Branding establishes the direction, leadership, clarity of purpose, inspiration and energy for a company’s most important asset – its corporate brand. It’s the ultimate tool for the CEO.”
By James Gregory, Leveraging the Corporate Brand







